The Property Institute (TPI) – Individual Members
Help & Guides
Useful information about the Gambling scheme.
Choose Scheme
- ABC+ Warranty Consumer Code for New Homes
- ABCD
- Aedis Independent Alternative Dispute Resolution Service (AIADRS)
- Ark Insurance Group
- Aviation (Flights)
- Benenden Health
- Build-Zone Structural Warranty Policies
- Cavity Wall Installation (CIGA & IAA)
- Consumer Code for Home Builders Independent Dispute Resolution
- Consumer Code for New Homes
- Education (ICASO)
- Gambling
- Holiday and Residential Parks Association (HARPA)
- Homes England
- ICW Consumer Code for New Homes
- Jewellers
- Lotteries
- NAFD Resolve
- National Custom & Self Build Association (NaCSBA)
- Package Holiday
- Postal Redress (POSTRS)
- Private Healthcare Mediation
- Regulator of Social Housing
- Renewables
- Solicitors
- Storage
- Surveyors (RICS)
- Telecoms (CISAS)
- The Glazing Arbitration Scheme
Frequently asked questions
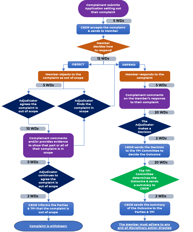
How you can bring a case
What is the service for?
The Service is a way to identify if a TPI Individual Member has breached TPI’s Code of Conduct. If they have, it is then identified if any disciplinary action needs to be taken against that Individual Member.
This is done by looking at the complaint you have and considering if what the Individual Member has done, or how they have acted, is in line with TPI’s Code of Conduct.
It should be noted that this Service cannot be used to seek compensation or a resolution to the complaint itself.
When can a case be brought to the Service?
Your complaint must be an allegation that the Individual Member has breached TPI’s Code of Conduct. Ideally, you should have tried to resolve the matter directly with the Individual Member first.
You should also ensure that your complaint truly is about the Individual Member and is not better directed against the company they work for.
How do I apply to the Service?
To apply to use the Service, please provide your complaint details to TPI marked clearly as ‘TPI Individual Member Adjudication Service’.
You can do this by email to
technicaladvice@tpi.org.uk
or by post to The Property Institute, Individual Member Complaint, 2-4 St George’s Road, Wimbledon, London SW19 4DP.
Your complaint details will be reviewed by TPI to initially assess whether you have complied with the requirements detailed under “When can a case be brought to the Service?”. TPI will also ensure that your complaint would not be better made against the company, as opposed to the individual.
If these requirements have been satisfied, then TPI will provide you with a Referral Number and a CEDR application form to complete.
You will need to send to CEDR the completed application form, with the Referral Number included. Instructions of how to send this to CEDR will be on the application form.
If you require any special assistance with your application, you can contact CEDR and reasonable adjustments will be made in line with the CEDR reasonable adjustments policy, which can be found on the CEDR website.
What should I include in my application?
- A description of the precise issues that form the nature of your complaint about the Individual Member;
- A description of the precise conduct by the Individual Member that you believe to be a breach of TPI’s Code of Conduct;
- Any supporting documents on which you wish to rely.
What types of complaint are not suitable for the Service?
- Where the most recent alleged incident to which your complaint relates happened more than 24 months ago;
- For an Individual Member that has recently been granted membership status by TPI, where the most recent alleged incident to which your complaint relates happened before the date on which the Individual Member was granted membership status by TPI (this does not apply if the complaint relates to a criminal offence);
- Where the subject matter of the complaint is not appropriate to be brought against the Individual Member;
- Complaints that are frivolous and/or vexatious;
- Where dealing with your complaint would seriously impair the effective operation of CEDR.
The outcome
Who will decide the outcome of my case?
The adjudication will be undertaken by an independent adjudicator appointed by CEDR from its Adjudication Panel.
The appointed adjudicator will consider the information received from the Complainant and from the Individual Member. They will then decide whether to make one or more recommendations that TPI’s Complaints Committee take disciplinary action in relation to the Individual Member or to make no recommendation.
It is TPI’s Complaints Committee who has final say as to whether disciplinary action is taken against the Individual Member. The CEDR adjudicator makes a recommendation only. Therefore, it is TPI’s Complaints Committee who decide the outcome of the case.
Will I see the adjudicator’s recommendation?
No. The adjudicator’s recommendation will be sent to TPI’s Complaints Committee who will consider any recommendations they have made.
It will then be TPI’s Complaints Committee who decide what disciplinary action, if any, should be taken against the Individual Member.
TPI’s Complaints Committee will then produce a summary of the outcome of the complaint. It is this summary of the outcome that will be sent to you.
What recommendations can the adjudicator make?
The recommendations the adjudicator can make are limited to:
- A letter of apology;
- Training to be undertaken by the Individual Member;
- That the Individual Member is suspended from TPI for a specified period of time;
- That the Individual Member is expelled from TPI.
Please note that the adjudicator’s role is to decide whether or not the Individual Member has breached TPI’s Code of Conduct, and if so, whether it is appropriate to recommend disciplinary action.
The adjudicator cannot recommend that you receive any direct remedy such as compensation. Further, the adjudicator cannot reconsider any decision made by an Ombudsman, the Court, or other dispute resolution procedure.
What can the adjudicator not do?
The adjudicator cannot recommend that you receive any direct remedy such as compensation. Further, the adjudicator cannot reconsider any decision made by an Ombudsman, the Court, or other dispute resolution procedure.
What are the possible outcomes of my case?
It will be TPI’s Complaints Committee who has final say on the outcome of the case. They will consider the recommendations of the adjudicator and decide whether or not to implement any of the following actions:
- A letter of apology;
- Training to be undertaken by the Individual Member;
- That the Individual Member is suspended from TPI for a specified period of time;
- That the Individual Member is expelled from TPI.
TPI’s Complaints Committee may decide to implement more or fewer recommendations than the adjudicator has made.
Are you a business?
CEDR can provide dispute resolution services for businesses in most sectors.
- Fast, and cost effective solutions
- Provided at a sustainable cost